○垂井町空家等対策の推進に関する特別措置法施行細則
令和6年2月22日
規則第1号
(趣旨)
第1条 この規則は、空家等対策の推進に関する特別措置法(平成26年法律第127号。以下「法」という。)の施行に関し必要な事項を定めるものとする。
(用語)
第2条 この規則において使用する用語は、法において使用する用語の例による。
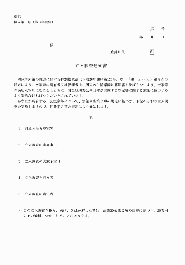
(立入調査の通知)
第3条 法第9条第3項の規定による通知は、立入調査通知書(別記様式第1号)により行うものとする。
(立入調査員証)
第4条 法第9条第4項の証明書は、立入調査員証(別記様式第2号)とする。
(事前通知書)
第7条 法第22条第4項の通知書は、命令に係る事前通知書(別記様式第7号)とする。
(意見書)
第8条 法第22条第4項の意見書は、命令に係る事前通知に対する意見書(別記様式第8号)とする。
(意見聴取請求)
第9条 法第22条第5項の規定による請求は、意見聴取請求書(別記様式第9号)により行うものとする。
(意見聴取通知)
第10条 法第22条第7項の規定による通知は、意見聴取通知書(別記様式第10号)により行うものとする。
(命令)
第11条 法第22条第3項の規定による命令は、命令書(別記様式第11号)により行うものとする。
(標識)
第12条 法第22条第13項の標識は、標識(別記様式第12号)とする。
(行政代執行)
第13条 法第22条第9項の規定により代執行を行う場合の行政代執行法(昭和23年法律第43号)第3条第1項の規定による戒告は、戒告書(別記様式第13号)により行うものとする。
2 行政代執行法第3条第2項の規定による代執行に係る通知は、代執行令書(別記様式第14号)により行うものとする。
3 行政代執行法第4条の代執行に係る証票は、執行責任者証(別記様式第15号)とする。
(準用)
第14条 前条第3項の規定は、法第22条第10項に規定する処分について準用する。
(その他)
第15条 この規則に定めるもののほか、この規則の施行に関し必要な事項は、町長が別に定める。
附則
この規則は、公布の日から施行する。














